韦德体育APP

weidetiyuwangzhi

韦德体育网址

【学术分享】城市中心既有医院地下电动自韦德体育- 韦德体育官方网站- APP下载行车库火灾风险系统防控策略探索

日期:2025-11-21 12:06

  韦德体育,韦德体育官方网站,韦德体育APP下载城市中心既有医院因土地资源紧张,电动自行车成为工作人员主要通勤工具,其地下电动自行车库多由早期非机动车库改造而成,存在先天性消防安全缺陷,叠加电动自行车自身高火灾风险,火灾防控难度极大。本文以杭州市中心某三甲医院为研究对象,剖析其地下电动自行车库存在的消防设施不足、电气系统风险突出、车辆停放无序、人员安全意识薄弱等隐患,从智能监管、设施升级、制度保障、人员赋能四个维度构建系统治理策略。通过实施热成像监控、智能充电桩等技术手段,优化灭火排烟系统、配置应急工具、进行分区隔离,建立全流程管理制度及开展分层培训等措施,该车库火灾隐患大幅减少,应急处置能力显著增强,人员安全意识全面提升,取得显著成效。研究成果为同类既有机构地下电动自行车库火灾风险治理提供参考,未来可推进室外智能充电柜建设,并依托新发布的国家标准从源头遏制火灾。

  城市中心的既有医院多建成于较早时期,因地处核心区位,土地资源极为紧张,机动车交通拥堵与停车位供给不足的问题长期存在且日益严峻[1]。在此背景下,电动自行车凭借灵活便捷、通行高效的显著优势,成为医院工作人员的主要通勤工具,其停放与充电需求也随之急剧增长[2]。然而,近年来电动自行车火灾事故频发,据国家消防救援局公开统计数据显示,2025年上半年全国共发生电动自行车火灾7048起[3],严重威胁人民群众的生命财产安全。

  城市中心既有医院的地下电动自行车库,大多由早期非机动车库改造而成,原始设计主要针对自行车停放需求[4]。受建成年代久远、建筑布局固化等既有建筑特性制约,这些车库存在诸多先天性消防安全缺陷[5]。此类结构性缺陷与电动自行车自身的高火灾风险相互叠加,导致火灾防控难度急剧攀升,成为既有医院安全管理体系中的薄弱环节[6]。针对既有医院的建筑局限性,构建科学有效的地下电动自行车库火灾风险治理方案,对于保障医院安全运营、维护医患人员生命财产安全具有重要现实意义。本文选取杭州市中心某医院作为研究对象,深入剖析其在既有地下自行车库改造为电动自行车充停场所过程中的火灾风险治理方案,系统阐述风险治理路径与实施成效,以期为同类既有机构提供有价值的参考。

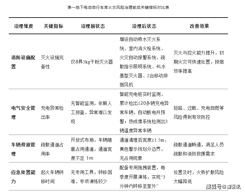
  安装智能充电桩,严格控制冲停比,设置充电插座数量与电动自行车数量之比为1:2,既满足职工基本充电需求,又通过合理限制充电接口数量,避免因充电设施过度密集导致的电气负荷集中风险。车主需通过微信完成注册认证和车辆信息绑定后,方可扫码启动充电流程。智能充电桩内置先进的电气参数监测模块,实时精准监测充电过程中的电流、电压、功率等参数变化,及时识别短路、超负荷等异常状态。一旦检测到异常,充电桩立即自动切断电源并停止充电,同时通过微信平台向管理人员及车主发送详细异常提示信息,告知故障类型和位置,提醒及时进行专业检修。

  全面清理车库疏散通道,移除杂物障碍物,确保通道宽度不小于1.5m,满足人员疏散和消防救援通行要求。在通道两侧用黄色警示线清晰划分边界,提醒严禁占用。加装疏散照明与指示系统,确保火灾时提供充足照明并清晰指示疏散路径。针对地下空间排烟难题,配置2台移动消防排烟风机,平时存放于微型消防站,火灾时可迅速搬运至现场,通过定向排风将浓烟排至室外,改善车库内空气质量,为人员疏散和消防救援创造有利条件。此外,为车库入口微型消防站配备8具防烟面罩,保障人员在浓烟环境中的逃生安全。

  实施严格的“一人一车一牌”实名登记制度,详细记录车辆品牌、型号、购买日期等信息,医院统一制作内部标识牌悬挂于车牌上方显著位置,实现车辆与车主的精准溯源管理,同时便于识别本院工作人员车辆。对使用年限超过5年的车辆纳入“重点监管清单”,安排专人每月检查车辆尤其是电池状态。定期开展车库清查,排查30天未移动的“僵尸车”,通过登记信息联系车主确认,对无人使用的车辆按规范流程清理,释放停车空间并减少潜在安全隐患。每年邀请专业车辆检修机构为职工车辆进行免费全面检修,包括电池状态、电气线路等关键部件,及时发现并解决潜在故障隐患。

  车库开放时段配备专职保安值守,每小时进行一次全面巡查,内容包括车辆停放规范度、消防设施完好性、充电区域异常情况及通道畅通性等。要求保安在1分钟内响应各类报警信息,对初期火灾能迅速使用专用灭火器材处置。在车库入口设置微型消防站,除配备防烟面罩、消防战斗服外,还储备充足灭火器材、应急照明设备等,满足地下空间应急作业的防护和灭火需求。每季度组织一次电动自行车库火灾专项应急演练,模拟火灾报警、初期火灾扑救、人员疏散引导、移动排烟设备操作、危险电动车转移等实际场景,通过演练提升保安与消防应急人员的协同配合能力,确保火灾发生时能迅速有效应对。

  同时,工信部等五部门组织修订的强制性国家标准《电动自行车安全技术规范》(GB17761—2024)已于2024年12月31日正式发布,将于2025年9月1日实施[7],从国家层面提升了电动自行车及电池的生产标准。医院作为人员密集的重要场所,在消防安全领域应发挥示范引领作用,要率先响应新规范要求,制定明确的新旧标准车辆过渡方案:一方面,通过政策引导与补贴激励,推动职工主动淘汰使用年限较长、电池老化严重、风险隐患较高的老旧电动自行车;另一方面,建立严格的车辆准入机制,对进入车库的车辆进行合规性核查,确保新增车辆符合最新安全标准,从使用端减少高风险车辆的流通与停放,切实降低源头火灾风险。

Copyright © 2002-2025 韦德体育- 韦德体育官方网站- 韦德体育APP下载 版权所有 非商用版本